t is needless to explain the importance of teachers for a nation. They are vested upon with the responsibility of moulding the future generations into moral and sensible human beings. Kerala places great significance on education, because of which it occupies the status of being one of the states with the highest literacy rate in India. Kerala, according to experts, has grabbed this position due to the improved awareness and exposure especially in the pre-primary, primary, secondary and higher secondary education. Among the several districts in Kerala, Ernakulam has several famous and popular educational institutions. The district has many schools and several teachers working in the schools. The schools impart quality education through qualified teachers. In spite of all this, teachers are found to experience higher stress and this is found to result in reduced effectiveness, emotional exhaustion and increased intention to quit (The Guardian, 2019). Several factors are found to contribute to this.
The quality of the education and values they impart depends on the level of their involvement and commitment to their profession which is determined by the overall organizational climate. Among the various forces in an organization's climate, inclusive leadership occupies a significant place. Inclusive leadership was defined by Nembhard and Edmondson (2006) as, "the words and deeds by a leader or leaders is what indicate an invitation and appreciation for others' contributions". Apart from the monetary motivation, employees' focus has greatly shifted to the concept of value that the organization attach to them. In fact, their contribution and obligation towards organization depends on whether they are treated well, are their contributions considered important by the leaders and the extent to which they are given power to control scenarios related to their job. This specifically applies to teachers whose profession demands meaningful contributions, which can be achieved only through providing them a degree of authority and a sense of being valued (Ryan, 2006).
According to Yin, et. al. (2013), "Emotions plays a significant role in teacher's development, teacher's satisfaction, and the formation and transformation of teachers' identity or self-understanding". It is, thus, highly essential for teachers to be in a positive mood. An employee's positivity is affected by several work related factors including, burnout, compensation, and relationship with superiors. An improper alignment of employee's and organization's values and focus can lead to employees experiencing an internal clash of emotions. They also experience this conflict in a situation where what the employee perceives to be important and proper is different from what the organization perceives to be important. It, thus, results in emotional dissonance which results in stress and demotivation.
The issues like burnout and emotional strain can be reduced to a great extend if the superiors show concern and accept the employees, valuing the individual differences. It emphasizes the importance of superiors/leaders who create a win-win situation by promoting a common goal and interdependent relationships (Hollander, 2009). Inclusive leadership is explained by Hollander (2012) as, "doing things with people, rather than to people". Inclusive leadership works on the pillars of respect, recognition, responsiveness and responsibility. If leaders care about the needs and feelings of the subordinates, support them, provide positive feedback to employees, encourage them to express their own ideas and develop their skills and help them solve issues related to their job, the employees will feel more relaxed and experience greater positivity (Janssen, 2004). The support and optimism will help employees to be flexible thereby reducing negative consequences (Carmeli, et.al, 2010).
Another significant factor that influence the commitment of the employees is the climate and the working conditions prevailing in the organization. Employee empowerment is a critical element in creating a positive organizational climate. It stems from the concept of inclusion. The feeling of being empowered lead to several favourable consequences. Kantler (1977) and Lawler (1986) proposed that, "enriched work environments that provide access to authority, information, resources, support and opportunity to learn are empowering and can lead to improved performance". In addition to empowerment, the term psychological empowerment describes the feeling or experience of empowerment among employees that helps to minimize emotional dissonance. A feeling of empowerment results in reduced stress and dissention.
The emotional exhaustion and demotivation also results from the perception of employees towards the fairness and equity existing in the organization. Cropanzano, et al. (2005) has defined organizational justice as, "the degree to which individuals believe the outcomes they receive and the way in which they are treated by an organization are fair, equitable and in line with expected moral and ethical standards". Organizational justice is also associated with several desirable work-related outcomes including improved job satisfaction, organizational citizenship behaviour, organizational commitment, organizational loyalty etc. As far as an educational setting is concerned, the commitment and satisfaction of the teachers is crucial. Zeinabadi and Salehi (2011) has rightly observed that, "improving quality in schools depends mainly on teachers who are willing to contribute in successful changes and are ready to help students and colleagues voluntarily". In the words of Dorji and Kaur (2019), "it is always easier to attain school effectiveness if teachers are motivated and committed. Else, low commitment level of teachers can bring undesirable adverse effects on the organization compromising its achievement".
The perceptions about justice prevailing in the organization greatly impacts employees' behaviors as well as emotions. 'The role of emotions in response to perceptions of justice has attracted the interest of organizational researchers' (Schoefer and Ennew, 2005). If an employee believes that he/she is not treated fairly and equally, they experience a sense of discontentment and burnout ultimately leading to emotional dissonance (Khalil and Sharaf, 2014). Since they feel that they are not included in the organizational activities, they experience a state of confusion and stress which results in negative consequences, affecting the productivity of the employee and organization as well.
This study is, thus, an attempt to understand the effect of inclusive leadership on emotional dissonance among school teachers in the Ernakulam district and the mediating role of psychological empowerment climate and organizational justice in this relationship.
According to Carmeli, et al. (2010), inclusive leadership refers to "leaders who exhibit visibility, accessibility, and availability in their interactions with followers". The essence of inclusive leadership is that "the leaders include other employees in discussions and decisions in which their voices and perspectives might otherwise be absent" (Nembhard & Edmondson, 2006). Barak (2013) have shown through their studies that, "inclusive leadership can shape the comprehensive work circumstance, overcome barriers between members with different backgrounds, and improve work coordination and other team performances". In schools, leadership plays a significant role in motivating the teachers. An inclusive leader plays a key role in creating an inclusive organization. Inclusive organization creates an environment wherein all employees are comfortable and have a sense of belonging. Employees also feel that they are being valued and respected for what they are and for their contribution towards the organization. Inclusive leaders create a supportive and positive environment in which people can perform their best, both individually and collectively.
Leadership is, obviously, the key driver of transformation and change in organizations. According to Detert and Edmondson (2011), inclusive leadership has several characteristics -"inclusive leaders tolerated employees' views and failures by listening attentively to their views, rationally tolerated their errors, and provided encouragement and guidance to support staff when they make mistakes. They recognized and trained employees by respecting and focusing on employee training and praising achievements rather than displaying jealousy. Inclusive leaders treated employees fairly, considered their needs and interests, showed a fair attitude towards employees, and ensured that they share earnings". In short, inclusive leaders are "always supportive of followers and maintain open communication to invite input, at the same time exhibiting availability, willingness, and concern about their interest, expectations, and feelings" (Choi, et.al., 2015). The focus is on building and maintaining good rapport and relationship with others and has the characteristics of participative leadership as well as transformational leadership (Mitchell, et al., 2015).
The three dimensions of inclusive leadership as concluded by researchers are -openness, availability and accessibility. The openness of a leader motivates employees to share ideas and suggestions and help employees to work more efficiently. Availability means that the employees can meet the leader at any time and can discuss matters. This instils a sense of confidence in the employees as they have their leader to guide them at any point of time. According to Hollander (2012), "leader's availability could not only improve employee's ability, but also facilitate their participation of job and autonomy for job". When a leader is accessible, Randelet, al. (2017) points out that, "it will encourage the employee to seek help to their leader, and it helps to build a high quality relationship between them. In this process, employee's need of belongingness will be satisfied".
The theory of social exchange was found to apply to the construct of inclusive leadership. Social exchange theory states that, "when one party performs a favor or does something that is valuable for another party, the receiving party will reciprocate with something equally valuable" (Blau, 1964). Because of this characteristic, Strom et al. (2014) points out that, "the relationship between leaders and employees may evolve into one of reciprocity". In return for the socioemotional support provided by the leaders to employees, the employees produce better results and become increasingly committed towards the organization (Carmeli, et al., 2010). Accordin to Choi et al. (2015), "under the lens of social exchange theory, inclusive leaders who exhibit openness, accessibility, and availability provide beneficial resources to employees".
The construct of inclusive leadership was also found to be based on the Relational Leadership Theory (RLT) (Carmeli et al., 2010). It is built on two perspectives -entity perspective and relational perspective. "The entity perspective focuses on identifying individual perceptions, cognitions, attributes, and behaviors -where leadership is viewed as an influence relationship where individuals identify with one another to accomplish mutual goals. The relational perspective focuses on leadership as a social reality by which is constructed and changed; relational discourse does not identify with behaviors or attributes of individual leaders, but instead focuses on the communication process through which relational realities are made" (Uhl-Bein, 2006). It describes inclusive leadership as a social dynamics through which leader-follower relationship is formed in the workplace. In the view of Uhl-Bein (2006), "leadership relationship is not hierarchical, but one that can address various forms of relationships, and potentially consider a new way to redefine leadership within the organization's structure".
Emotions are an integral element that impacts the effectiveness of an employee. As rightly said by Hunter and Smith (2007), "Emotions are an integral part of adaptation to everyday work and employees should be able to recognize and manage their own emotional states, as well as those of others". Due to this recognition, there has been an increasing interest among the researchers towards emotions and its various facets in the organization. 'Emotions were also found to be relevant in the various levels of organizational life as well' (Brief and Weiss, 2002). Managing emotions at work is, in fact, a huge challenge. Displaying the right emotions can have a positive impact on employees' work and organization at large. Sometimes, employees might feel an incongruence between their felt emotion and the emotions they have display causing exertion and stress. This phenomenon is describes as emotional dissonance.
The tenet of emotional dissonance was first described by Arlie Russell Hochschild in 1983. Emotional dissonance is described by Hoschchild (1983) as, "the sense of strain that results from feigning emotions that are not felt over the long run". According to Hoffman and Bateson (2002), "emotional dissonance is a result of person/role conflict in which "contact personnel are required to hide their true feelings and present a front or face to the customer". Though emotional dissonance and emotional labour are often used interchangeably, there is a subtle difference between the two concepts. As per the findings of several researchers, emotional dissonance result in emotional labour and emotional exhaustion. Emotional labour is explained by Bayram et al. (2012) as, "the effort, planning, and control required for the organization's desired emotions to be reflected in the interpersonal process". Grandey (2013) has defined emotional dissonance as, "the process of regulating the feelings and expressions of an employee to conform to the organization and its goals". It leads to tremendous emotional exhaustion. Employees experience high levels of stress resulting in decreased commitment, engagement and increased absenteeism and turnover as they are required to suppress their spontaneous and natural feelings to suit the organizational rules. Zapf and Holz (2006) have rightly stated that, "majority of the times the expression of emotions and feelings is a spontaneous process which occurs effortlessly and genuinely. But the suppression of these genuine emotions lead to a conflict between the felt and displayed emotions".
When employees feel a conflict between their felt emotions and the emotions to be displayed, they have to adopt strategies for regulating their emotions, which is highly demanding. According to the research of Hochs child (1983), people mainly employ two main emotion regulation strategies -surface acting and deep acting. According to her, "surface acting involves hiding the emotions actually felt and displaying the required emotion; the regulation effort consists of hiding the spontaneous expression of the felt emotion and 'faking' the desired emotion. Deep acting involves a reappraisal of the situation, for example in empathizing with a difficult customer. After such a reappraisal, the display of the required emotion is authentic, because the underlying feeling has been changed."
Teaching is a profession involving greater influence of emotions on the teachers. 'It is considered as an emotional practice' (Denzin, 1984). According to Hargreaves (2001), "teaching is a highly emotional intensive profession involving with teachers' daily practices (i.e., lesson planning, managing instruction, interacting with students, colleagues, and parents, etc.) recognized as permeated with emotional meanings and influences". Since the actions and behaviour of a teacher has a direct impact on the students' development, feeling and display of positive emotions is highly necessary. 'Emotions felt at work can have wide range of implications and might result in either positive or negative consequences' (Forgas, 2002). Positive emotions lead to creating positive mood which is more likely to produce "positive impact on social interactions, helping behavior, creativity, decision making, and dealing with difficult situations" (Brief and Weiss, 2002). Negative emotions lead to "experiencing negative affect resulting in poor social interaction and negotiating behaviors, reduced motivation and performance, lower creativity, and increased withdrawal behavior, such as turnover and burnout" (Brief and Weiss, 2002). Konishi et al. (2010) have rightly pointed out that, "Students not only acquire knowledge and skills from teachers, but also increasingly recognize and respond to their teachers' emotions as part of socialemotional development and teachers are also influenced by their students' classroom behaviours and experience various resulting emotions that impact both themselves and their students". Several researchers have also proved that lower levels of burnout and stress and higher levels of satisfaction and commitment has been reported among teachers who experience higher levels of positive emotions, that leads to building better relationship with students and also instilling vigour, enthusiasm and the drive to learn in them (Brackett, et al., 2010).
From the recent research works on teachers' emotions and emotion regulation, it is reported that "the emotions teachers actually experience, and those they choose to express in the classroom, can differ significantly" (Taxer and Frenzel, 2015). Teachers have to consciously express specific emotions in class and this 'faking of emotions' occurs on a routine basis in order to promote and enhance the learning and development of students. "This performative aspect of emotion regulation reflects this discrepancy between experienced and expressed emotions, known as emotional dissonance, has been found to adversely impact teachers' psychological, behavioural, and physical adjustment" (Cheung and Lun, 2015). It makes it an inherent issue among the teachers and the institutions must devise solutions to overcome this barrier.
Managing employee emotions in workplace is a great challenge for the employees themselves as well as the organizations. Emotion is a feeling that is long-lived. It is a deeper state of mind which is often difficult to control or explain. Different professions call for expressing various emotions in the workplace. Employees are required to express emotions which are suitable for the organization as well as the job. The nature of interpersonal interactions also differ accordingly. Display of controlled and desired emotions is critical particularly in the service sectors where the employee interactions with the customers is quite high.
Negative emotions lead to several consequences that are detrimental to the organization. This occurs when they feel an internal conflict of emotions, known as emotional dissonance. Teaching being an emotional practice (Schutz, 2014;Zembylas, 2009), requires teachers to display positive emotions during their interactions with the students as well as other members in the organization. Undesired emotional expression of teachers may affect the students adversely. In the continuous process of emotional control, teachers experience stress and emotional exhaustion that affect their overall well-being.
Extant literature points out that emotional dissonance can be, to an extent, reduced if employees are instilled with a feeling of being supported and heard by their superiors/leaders. Inclusive leaders are always concerned about their followers, they focus on supporting them, and motivate employees to communicate openly and are always accessible, open and available (Choi, et al., 2015). Through this three characteristics, inclusive leadership could respond to employees more positively and support them more effectively (Carmeli et al., 2010), thereby reducing employees' negative behaviors. Intellectual and emotional support from inclusive leaders helps to shape and maintain work contexts that motivate employees to perform better in their professional and personal arena (Carmeli et al., 2010). The timely support and communication form the school principal and management can help teachers to be relaxed and focused on their profession and improve their performance (Schultz, 2014).
Hypothesis 1: Inclusive leadership and employee dissonance are negatively correlated.
Empowerment is a process of increasing the feeling of autonomy to the employees in organization. This feeling enables employees to be motivated to work with interest as they are vested upon with authority and responsibility to make their own decisions by considering the organization's interest at large. Through this, employees become more confident and resilient. The power to use resources and take decisions instils a sense of self-confidence in their own abilities. The concept of empowerment can be considered as a tool to improve employee strength.
"Psychological empowerment is a psychological state of the individual in which they are aware about their responsibilities, capabilities, strengths, skills that help their personal as well as professional growth. Highly psychological empowered individual perceived that their work is very beneficial or meaningful and also believe that they have competence to perform their duties which impact on their work performance and organizational outcomes, which leads active behavior of the individual in their work situations" (Singh and Kaur, 2019; Magableh and Otou, 2014).
According to Spreitzer (1997), there are two theories of empowerment -'relational approach to empowerment and the motivational or psychological approach to empowerment'. "The former approach is characterised by practices that decentralise power by involving employees in decision making. The motivational approach proposes that empowerment is a constellation of experienced psychological states or cognitions. The focus of this approach is on the employee perceptions of their individual power to cope with the events, situations, and people they encounter at work. The motivational approach puts less emphasis on delegation of power, instead advocates open communication, inspirational goal setting, and giving encouragement and feedback to increase commitment and involvement. It is acknowledged that the two approaches are similar, although the motivational approach is broader and maybe an outcome of the relational approach" (Thomas and Velthouse, 1990; Spreitzer, 1997).
Providing an environment/climate of empowerment is the responsibility of the organization. The process of building an empowerment climate involves, "creating the suitable work circumstances that enable individuals to do their works efficiently and create an environment that enables the individual to invest his potentials and abilities and increase his work independently. It also refers to a group of practices that involve authorization for powers for the low levels in the organizational structure of the institution" (Lau and Wing, 2010; Othman and Barakat, 2016). It also involves including them in taking important organizational decisions and providing opportunity to carry out these decisions and improve their competence thereby resulting in producing favourable outcomes for them and the organization.
According Empowerment is a critical concept for the teaching community. According to Dee et al. (2003), "empowered teachers with increased task motivation, enhanced feelings of meaning, and strong organizational commitment are the foundation of a dynamic school technology". Empowerment is found to result in high motivation, job satisfaction and many other positive results. Cerit (2009) rightly proposes that the satisfaction of teachers has a significant positive impact on the quality of education. "Satisfied teachers are more enthusiastically spending energy for teaching and educating students" (Nguni, et al., 2006). It will increase their interpersonal interaction, self-confidence and interest thereby improving their effectiveness. In the words of Zimmerman (2000), "Employees who perceive greater level of empowerment builds greater self-esteem and self-efficacy beliefs which controls their lives, increase their civic participation and critical awareness".
Improving the effectiveness of employees depends on several factors in the organization. It, to an extent, depends on the emotions experienced by an employee in the organization. If an employee experience emotional dissonance, it will lead to decreased productivity, stress and burnout. In the case of teachers, managing internal emotional conflict is highly essential. "Results of several research endeavours have indicated that the ways teachers emotionally feel the context of teaching significantly connect with the ways they approach their teaching. Positive emotions associated with a student-focused teaching approach and negative emotions will lead to transmission approaches" (Trigwell, 2012).
Several research works prove that inclusive leadership has a great influence on employee satisfaction. Inclusive leaders show great concern towards employees thereby supporting them to remain positive and optimistic in their work. In a research study among teachers Cerit (2009) found that, "inclusive leadership behaviors of principals had significant effects on teachers' job satisfaction and principals who contribute to intrinsic job satisfaction could increase teachers' motivation to work zealously". Form the study, it was concluded that, "principals' efforts in providing an environment in which teachers can communicate easily with their colleagues could be an efficient way for enhancing teachers' job satisfaction" (Cerit, 2009). Satisfaction is a true indication of negative stress and emotional dissonance. Inclusive leaders help and support employees to reduce the emotional conflict by including them in important organizational matters and being available and accessible for them all the time.
According to Spreitzer (1995), psychological empowerment is a motivational construct which encompasses four dimensions, namely, meaning, competence, self-determination and impact. Meaning is the congruence between the job requirements and an individual's values, beliefs and behaviours. It is the fit between the person's job and what the person perceives to be important. Competence is the confidence or self-belief that an individual has in himself/ herself to perform a job well. Self-determination is the belief of having control over one's own life. Ashforth(1989) defined impact as, "the belief that one has significant influence over the strategic, administrative or operational outcomes at work". These four dimensions create a feeling of being able to control and shape their work and the context leading to the exhibition of increased levels of commitment to their work and organization and thereby, tremendously reducing emotional incongruence and burnout.
In schools inclusive leadership and psychological empowerment climate is, thus, seen to have an impact on the emotional dissonance of teachers. Base on this, the following hypothesis was formulated.
Hypothesis 2: Psychological empowerment climate has a mediating effect on the relationship between inclusive leadership and emotional dissonance.
Organizational justice is an important factor that has a strong impact on work related outcomes (Khalil and Sharaf, 2014). Justice is a perceptual phenomenon such that an act is considered fair because someone perceives it to be just (Nakra, 2014). The concept was introduced by Greenberg in 1987. He defined it as, "an employee's perception of their organization's behaviours, decisions and actions and how these influence the employees' own attitudes and behaviours at work". The concept of organizational justice is the perception of employees about the existence of fairness and equity existing in the organization. Many researchers have defined the concept. Fox et al. (2001) has defined organizational justice as, "concerned with employee perceptions of fair or just treatment on the job". According to Lam et al. (2002), "organizational justice describes the individuals' perception of the fairness of treatment received from an organization and their behavioral reaction to such perceptions". In the words of Colquit et al. (2005), "organizational justice is the employees' perceptions of fairness in their employment relationship suggests that these perceptions of justice are likely to influence employee behaviour and attitudes in a positive or negative manner". In more specific terms, "justice is concerned with the ways in which employees determine if they have been treated fairly in their jobs and the ways in which those determinations influence other work-related variables" (Moorman, 1991).
The basis of organizational justice concept is built on Adams' equity theory (1965). "Equity theory essentially focuses the perceptions individuals establish when they make judgments about their level of inputs compared to resulting outcomes" (Demir, 2016). As per the research works of Whisenant and Smucker (2007) they concluded that, "organizational members continually examine the relationship between their contributions to the organization and the distributions made by the organization. Those transactions result in the group members forming various perceptions regarding the climate of fairness which exists within the organization. Those fairness perceptions then emerge to shape the level of organizational justice or fairness thought to exist within the organization". "Organizational justice is an essential component and predictor of successful organizations. Organization that is fair and just in its procedures, policies, interactions and distribution systems, employees of that organization give better response to the organization (in terms of their positive behaviors and productivity)" (Akanbi, 2013). Elamin (2012) has found that better organizational justice improved organizationally desirable outcomes from the employees.
Organizational justice have three dimensions. They are distributive justice, procedural justice and interactional justice. "Distributive justice refers to the perceived fairness of the outcomes that an individual receives from organization and outcomes may be distributed on the basis of equality, need or contribution and individuals determine the fairness of distribution through comparison with others" (Alsalem and Alhaiani, 2007). It is the perception of employees in an organization about the "relative fairness of a particular outcome" (Mcnabb, 2009). "Distributive justice addresses an individual's evaluation of whether or not rewards (e.g., pay raises) are allocated fairly to employees based on their contributions to the organization" (Demir, 2016). According to Lee (2007), "distributive justice refers to fairness in the distribution of rewards in an organization and relates to individual outcomes such as salary, benefits, and pay raises. Individuals' reactions to outcomes did not depend solely on the outcomes dictated by the systems. Instead, individuals compare their to referent individuals".
According to Nabatchi, et al. (2007), "procedural justice refers to participants' perceptions about the fairness of the rules and procedures that regulate a process". In simple terms, procedural justice refers to 'impartiality, voice or opportunity to be heard, and grounds for decisions' (Bayles, 1990). explains that, "Employees judge the fairness of procedures by the amount of bias, the breadth and accuracy of information gathered, number of relevant parties shared in taking decisions, ethical standards applied and the consistency and universality of decision implementation". It is about whether or not the rules and regulations of the organization applies holistically to the entire organizational members. "It is identified as individual's perception of fairness based upon organization policies, and the processes by which these policies are put into action" .
Nadiri and Tanova (2010) defines interactional justice as, "the perceived fairness of interpersonal treatment". According to Cohen-Charash and Spector (2001), "interactional justice is formed of two constituents: interpersonal and informational justice. Interpersonal justice is concerned with the way managers treat their subordinates and the response of these subordinates. Informational justice is concerned with the communication of information and the sufficiency of explanations given in terms of their specificity, timeliness and truthfulness". It includes several actions that display social sensitivity. It is about the respect and dignity involved in the interactions between superiors and employees in the organization Several positive outcomes are found to be associate with organizational justice. "Organizational justice has the potential to create powerful benefits for organizations and employees alike include greater trust and commitment" (Cropanzano et al., 2007).
Researchers have found that it promotes, organizational commitment, motivation, satisfaction, loyalty, well-being and so on and tremendously reduce stress, absenteeism and intention to quit. It also enhances individual and organizational performance and effectiveness. It is also proved that organizational justice also have 'powerful effects on job satisfaction, quality of work life, and organizational effectiveness' (Lawler, 1977).
The concept of organizational justice is very significant among the educational institutions. It helps to motivate teachers. "It is always easier to attain school effectiveness if teachers are motivated and committed, or else, low commitment level of teachers can bring undesirable adverse effects on the organization compromising its achievement" (Dorji and Kaur, 2019). Building and maintaining an organizational environment with the essence of organizational justice will help improve teachers' commitment towards their profession as well as their school. It will help improve the quality of education provided by them and will hence support in bringing up students who are knowledgeable and at the same time personally and morally strong.
Justice and Emotional Dissonance
Organizations that pay little attention to the construct of organizational ethics will be impacted by several negative consequences. Inclusive leaders tend to follow the various dimensions of organizational justice, which will help employees to overcome issues related to burnout and emotional exhaustion arising out of emotional dissonance. If inclusive leadership and organizational justice fail to exist in schools, "teachers feel they are left out from being involved in important functions of the school system" (Dorji and Kaur, 2019). Cohen-Charash and Spector (2001) points out that the concept of organizational justice "has been used to examine a range of attitudes and behaviors associated with organizations". According to Schoefer and Ennew (2005), "the role of emotions in response to perceptions of justice has also attracted the interest of organizational researchers".
Procedural justice, distributive justice and interactional justice play a significant role on reducing emotional dissonance as it helps employees to be aware of the systems and procedures in place thereby reducing confusion and stress arising out of it. "Inclusive leadership revolves around leader behaviors that respond to members' needs for belongingness and uniqueness, facilitating inclusion by modeling and reinforcing such behaviors" (Randel et al., 2017). "Modeling a set of behaviors (such as openness), creating accessibility with followers, and maintaining a positive philosophy (values and beliefs) about diversity and equal opportunity are underlying components of inclusive leadership" (Mitchell et al., 2015). Schaufeli (2006) concluded that, "individuals exposed to an unjust work environment experience a lack of resource replenishment and have fewer assets at their disposal, leaving them more vulnerable to anxiety and stress, which may negatively influence many organizational behavior outcome variables". Inclusive leadership coupled with organizational justice can potentially improve the school's overall performance.
Inclusive leadership and organizational justice, both are found to reduce emotional dissonance of employees. Based on this, the following hypothesis was formulated. The study was conducted among the school teachers in Ernakulam district. Questionnaires were distributed to 560 school teachers. Out of this, 525 questionnaires were returned and finally 510 questionnaires were found to be complete and these were used for the study. The study is descriptive in nature. The items for each measure were assesses on a 5 point scale, where 1 = strongly disagree and 5 = strongly agree.
The sample consists of 68% females and 32% males. Majority of the respondents belongs to the age group of 26-40 years. 92% of the respondents were married. 76% of them had an experience of above 10 years. Majority of them had considerable experience in the teaching profession.
Inclusive leadership was measured using the 9 item Inclusive Leadership Scale developed by Carmeli et al. (2010). It consists of items including, "The principal and management is open to hearing new ideas" and "The principal is available for consultation on problems". The nine items measures the three dimensions of inclusive leadership -openness, availability and accessibility.
Emotional dissonance of teachers was measure using the Teacher Emotional Labour Strategy Scale (TELSS) develop by Yin (2012). It consists of 13 items. The scale consists of three dimensions -surface acting, consists of 6 items; deep acting, consists of 4 items and expression of naturally felt emotions, consists of 3 items. Sample statements of the scale include, "I put on an act in order to deal with students or their parents in an appropriate way", "I make an effort to actually feel the emotions that I need to display towards students or their parents", "The emotions I express to students or their parents are genuine" etc.
Psychological empowerment climate was measured using the 12 item scale adapted from
The data was cleaned and checked for any missing values. The construct reliability was assessed. The result showed that all the constructs were highly reliable.
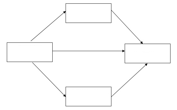
Table 1 The model fit analysis showed a good fit of the data. The model fit indices are shown below. The direct effect of inclusive leadership on emotional dissonance and the mediating roles of psychological empowerment climate and organizational justice was assessed using structural equation modelling.
The direct effect of the variables was tested and the result proved that the first hypothesis is supported. Inclusive leadership is found to have a significant negative effect on emotional dissonance. When the leaders make themselves available and open to the employees, they feel a sense of being relaxed which eventually reduces the emotional instability. Emotions are an important factor in determining the working environment. "Emotions in organizational settings and the events that cause them are not to be ignored, even if they appear to be relatively minor. The sorts of hassles that generate negative emotions include interactions with supervisors, peers, subordinates, and customers; and can occur both within and outside the organizational setting itself" (Ashkanasy and Daus, 2002). "Inclusive leadership is important for nurturing employee engagement and motivation and to manage employee emotions, since the behaviour of leader acts as a driver of motivation and satisfaction for employees and tends to create a healthy environment" (Choi et al., 2015). Providing a climate of empowerment and justice also have a significant effect on the emotional exhaustion of employees, and is proved through the analysis.
The mediating effects of psychological empowerment climate and organizational justice were analysed.
Does Inclusive Leadership Reduce Emotional Dissonance Among Teachers? -Investigating the Mediating Role of Psychological Empowerment Climate and Organizational Justice dimensions of empowerment climate. The sample items of the scale are "the work I do is very important to me", "I can decide on my own how to go about doing my work" etc. Organizational justice was measured using the Organizational Justice Scale (OJS) developed by Niehoff and Moorman (1993). It is a 20 item scale. It Spreitzer (1995). The scale measures the four © 2020 Global Journals The analysis shows that there is a significant mediating effect of psychological empowerment climate and organizational justice on the relationship between inclusive leadership and emotional dissonance. It supports the hypotheses 2 and 3, indicating that inclusive leadership along with psychological empowerment climate and organizational justice can significantly reduce emotional dissonance of the employees.
The study brings out the significance of certain organizational factors that has an impact on the performance of the employees. According to Carmeli et al. (2010), "the characteristics of inclusive leaders, such as openness, accessibility, and availability, make employees feel more comfortable in the work setting and motivate them to engage in work". Inclusive leadership focuses on including employees in decisions and discussions and motivating them to voice their opinions and perspectives, allowing them to feel more contented with the work setting (Edmondson, Kramer, and Cook, 2004). Chughtai and Buckley (2008) have rightly pointed out that "leaders' behaviors have significant effects on the employees' work behaviour".
Teachers are the pillars on which the education system is built. Apart from being self-efficacious, the school has to provide an environment for the teachers to work with high efficiency. Since teachers have to maintain and display certain sets of emotions, they fall under tremendous emotional exhaustion. The support from the principal and the management is highly important for the teachers to control and eliminate their stress and emotional exhaustion. Providing the right guidance and support is essential along with giving them opportunities to express themselves and the right to be heard. Extant literature throws light to the fact that, a climate of empowerment along with fairness and justice in all the processes and procedures are highly essential to keep them connected and motivated towards their profession. This study tries to attempt to bring out the significance of inclusive leadership, psychological empowerment climate and organizational justice in reducing the emotional dissonance of the teachers, since they directly support in strengthening an economy.


| measures the three dimensions of organizational justice | |||
| -distributive justice -5 items, procedural justice -6 | |||
| items, interactional justice -9 items. | |||
| Year 2020 | |||
| 34 | Psychological | ||
| Volume XX Issue I Version I | Inclusive Leadership | Empowerment Climate | Employee Dissonance |
| ) | |||
| A | |||
| ( | |||
| Global Journal of Management and Business Research | Organizational Justice | ||
| © 2020 Global Journals | |||
| Variable | Cronbach's alpha |
| Inclusive Leadership | .856 |
| Emotional Dissonance | .801 |
| Psychological Empowerment Climate | .921 |
| Organizational Justice | .881 |
| Measures of Fit | Result |
| CMIN/DF | 1.356 |
| CFI | .890 |
| TLI | .882 |
| NFI | .892 |
| GFI | .889 |
| AGFI | .898 |
| RMSEA | .047 |
| Value | P |
Work engagement and its relationship with state and trait trust: A conceptual analysis. Institute of Behavioural and Applied Management 2008. 1 p. .
Emotional regulation in the workplace: A new way to conceptualize emotional labor. Journal of Occupational Health Psychology 2013. 5 (1) p. .
Inclusive leadership and employee involvement in creative tasks in the workplace: The mediating role of psychological safety. Creativity Research Journal 2010. 22 p. .
Psychological safety, trust, and learning in organizations: A group-level lens. Trust and Distrust in Organizations: Dilemmas and Approaches 2004. 12 p. .
Inclusive leadership: Realizing positive outcomes through belongingness and being valued for uniqueness. Human Resource Management Review 2017.
The emotional geographies of teachers' relations with colleagues. International Journal of Educational Research 2001. 35 p. .
Emotional labour: just another buzz word?. International Journal of Nursing Studies 2007. 44 p. .
The Impact of Organizational Justice on Teachersâ Work Related Outcomes in Egypt with an Integer Programming Model. American Journal of Economics and Business Administration 2014. 6 (4) p. .
Links between justice, satisfaction and performance in the workplace: A survey in the UAE and Arabic context. Journal of Management Development 2007. 26 (4) p. .
Links between justice, satisfaction and performance in the workplace: A survey in the UAE and Arabic context. Journal of Management Development 2007. 26 (4) p. .
Perceived organizational justice and work-related attitudes: A study of Saudi employees. J. Entrepreneurship Management. Sustainable Development 2012. 8 p. .
Justice as a Mediator of the Relationship between Methods of Monitoring and Organizational Citizenship Behavior. Academy of Management Journal 1993. 36 (5) p. .
The Impact of Organizational Justice on Organizational Commitment: a Perception Study on Teachers of Bhutan. International Journal of Recent Technology and Engineering 2277-3878. 2019. April 2019. (7) . (Issue-6S5)
Work engagement: The roles of 72 organizational justice and leadership style in predicting engagement among employees. Journal of Leadership & Organizational Studies 2014. 21 (1) p. .
Not so different after all: A cross-discipline view of trust. Academy of Management Review 1998. 23 p. .
Emotion work and psychological well-being: A review of the literature and some conceptual considerations. Human Resource Management Review 2006. 12 p. .
The Impact of Organizational Justice on Teachers' Work Related Outcomes in Egypt with an Integer Programming Model. 148.158. American Journal of Economics and Business Administration 2014. 6 (4) .
The influence of emotional dissonance and resources at work on job burnout among Chinese human service employees. International Journal of Stress Management 2015. 14 (1) p. .
Psychological empowerment in the workplace: Dimensions, measurement and validation. Academy of Management Journal 1995. 38 (5) p. .
Social structural characteristics of psychological empowerment. Academy of Management Journal 1997. 39 p. .
Exploring the relationship among teachers' emotional intelligence, emotional labor strategies and teaching satisfaction. Teaching and Teacher Education 2013. 2013. 35 p. .
An investigation of the role of justice in turnover intentions, job satisfaction, and organizational citizenship behavior in hospitality industry. 10.1016/j.ijhm.2009.05.001. International Journal of Hospitality Management 2010. 29 (1) p. .
Role of procedural justice, trust, job satisfaction, and organizational commitment in organizational citizenship behavior (OCB) of teachers: Proposing a modified social exchange model. Procedia Social and Behavioral Sciences 2011. 29 p. .
Making it safe: The effects of leader inclusiveness and professional status on psychological safety and improvement efforts in health care teams. Journal of Organizational Behavior 2006. 27 (7) p. .
Justice at the millennium: A meta-analytic review of 25 years of organizational justice research. Journal of Applied Psychology 2005. 86 p. .
What is organizational justice? A historical overview. Handbook of organizational justice, J Greenberg, & J Colquitt (ed.) 2005. p. .
A taxonomy of organizational justice theories. Academy of Management Review 1987. 12 (1) p. .
On managing moods: Evidence for the role of homestatic cognitive strategies in affect regulation. Personality and Social Psychological Bulletin 2002. 2002. 28 p. .
Structural antecedents and psychological correlates of teacher empowerment. Journal of Educational Administration 2003. 41 p. .
Implicit voice theories: Taken-for-granted rules of selfcensorship at work. Academy of Management Journal 2011. 54 p. .
Inclusive leadership and social justice for schools. Leadership and Policy in Schools 2006. 5 (1) p. .
Relations between teachers' organizational justice perceptions and organizational commitment and job satisfaction in the school: A meta-analysis. International Journal of Human Sciences 2016. 13 (1) p. .
The impact of perceived justice on consumers' emotional responses to service complaint experiences. Journal of Services Marketing 2005. 19 (5) p. .
Psychological Empowerment of Teachers: Development and Validation of Multi-Dimensional Scale. International Journal of Recent Technology and Engineering 2277-3878. 2019. April 2019. (7) . (Issue-6S5)
Cognitive elements of empowerment: An interpretative model of intrinsic task motivation. Academy of Management Review 1990. 15 p. .
Empowerment theory: Psychological, organizational and community level of analysis. Handbook of community psychology, J Rappaport, & E Seidman (ed.) (US
Emotional intelligence. The Encyclopedia of Positive Psychology, S Lopez (ed.) (Chichester
The distributive side of interactional justice: The effects of interpersonal treatment on emotional arousal. Journal of Managerial Issues 2005. 17 (2) p. .
The distributive side of interactional justice: The effects of interpersonal treatment on emotional arousal. Journal of Managerial Issues 2005. 17 (2) p. .
Relational leadership theory: Exploring the social processes of leadership and organizing. The Leadership Quarterly 2006. 17 (6) p. 3254316.
Emotional Labor and Burnout at Work: A Study from Turkey. International Congress on Interdisciplinary Business and Social Science 2012. 65 p. .
How fairness perceptions make innovative behavior more or less stressful. Journal of Organizational Behavior 2004. 25 (2) p. .
Inquiry on teachers' emotion. 10.1080/00461520.2013.864955. https://doi.org/10.1080/00461520.2013.864955 Educational Psychologist 2014. 49 (1) p. .
Impact of Perceived Organizational Justice on Organizational Commitment of a Food and Beverage Firm in Nigeria. International Journal of Humanities and Social Science 2013. 2013. 3 (14) . (Special Issue -July)
Organizational justice and black applicants' reactions to affirmative action. Journal of Applied Psychology 2005. 90 p. .
The Management of Organizational Justice. Academy of Management Perspectives 2007. 21 (4) p. .
Relationship between organizational justice and organizational citizenship behaviors: Do fairness perceptions influence employee citizenship. Journal ofApplied Psychology 1991. 76 (6) p. .
Managing inclusiveness and diversity in teams: How leader inclusiveness affects performance through status and team identity. Human Resource Management 2015. 54 (2) p. .
Inclusive leadership and work engagement: Mediating roles of affective organizational commitment and creativity. Social Behavior and Personality: An International Journal 2015. 43 (6) p. .
Counterproductive work behavior (cwb) in response to job stressors and organizational justice: some mediator and moderator tests for autonomy and emotions. Journal of Vocational Behavior 2001. 59 p. .
Transformational and transactional leadership effects on teachers' job satisfaction, organizational commitment and organizational citizenship behavior in primary schools: The Tanzanian case. School Effectiveness and School Improvement 2006. 17 p. .
Relationship between Organizational Justice and Employee Work Outcomes: A Cross-National Study. Journal of Organizational Behavior 2002. 23 (1) p. .
Organizational Justice and Workplace Mediation: A Six Factor Model. International Journal of Conflict Management 2007. 18 (2) p. .
Organizational justice and job satisfaction: perceptions among coaches of girls' teams. Journal of Research 2007. 2 (2) p. .
The effects of servant leadership behaviors of school principals on teachers' job satisfaction. Educational Management Administration & Leadership 2009. 37 p. .
The role of justice in organizations: A metaanalysis. Organizational Behavior and Human Decision Processes 2001. 86 p. .