Abstract-This research aims to investigate the impact of job characteristics on job performance in the Greater Amman Municipality. The population of this research consisted of all employees working in the Greater Amman Municipality. A random sample was selected to collect data from the research population, which consisted of (400) questionnaires distributed to employees, while the returned questionnaires and valid to statistical analysis were (375) questionnaires, with the responding rate (94%). Structural Equation Modelling (SEM) was used as a statistical analysis method to achieve the research objectives and testing hypothesis. The result of the research indicated that there is a significant impact of job characteristics and all of its dimensions, which were (job autonomy, skill variety, task identity, task significance, and feedback) on job performance. Hence, the main research recommendation has oriented the managers to emphasizing on employees' empowerment by sharing them in job design to achieve the best organizational results.
he new environmental challenges have changed the organisations' orientation from focusing only on the external environment to achieve a competitive position to also emphasising on the internal environment, which enhances the ability of organisations to cope with these challenges (Hassan et al., 2017). This orientation appear on government organisation by focusing on job performance that considers a significant factor to reach long term goals by providing high-quality services to customers (Habeeb, 2019). Furthermore, organisations' employees deem the critical component of any organization (Ivancevich and Konopaske, 2014), thus the organization focusing on increasing the effectively and efficiency of their employees that enhancing job performance which is a part of organization performance as a whole(Bos-Nehles et al., 2013).
The job design identifies the requirements of each position within an organization by determining the specific capabilities that needed to fill any position (Millette and Gagné, 2008). These requirements include needed skills and accumulative knowledge that the person should have, as well as identifying the degree of freedom that providing to an employee to scheduling its tasks and choosing the optimal methods to implement its tasks and duties which lead to achieving organization's objectives (Sulistyo and Suhartini, 2019).
Accordingly, the current research seeks to explore the impact of job characteristics on job performance in the Greater Amman Municipality which considers one of the largest government's organizations and responsible for provide a lot of services to customers, besides it is employing large numbers of employees.
Hypotheses Development a) Job Characteristics Organisations environments are including not only tangible and physical factors but also including psychological and social factors (Lambert, 2004),where these factors effect on the ability of an organisation to achieve its goals by considering the human resource as the significant factor that leads the organisation to create new competitive ideas and attain success(Al-Hawary and Al-Namlan, 2018). The organisational literature has provided a job characteristics model (JCM) as one of the perspectives that help the organisations to achieve their goals in efficient and effective methods by accurately determine the work tangible and intangible components (Ababneh and Hackett, 2019;Chopra, 2014;Hans and Gupta, 2018).
The job characteristics referred to a sequence that identifying the properties of the job candidates to work in the organisation (Ababneh and Hackett, 2019). Moreover, job characteristics defined as a set of related particular of job that is performed by one employee on the organisation (Lambert, 2004). Therefore, the job characteristics model (JCM) that indicated by (Abu Elanain, 2009; Chopra, 2014; Hans and Gupta, 2018; Traymbak and Kumar, 2018) consisted of five dimensions to measure job components of an organisation.
Job autonomy referred to the scale of freedom that provided to the organisations' employees and power to implement the tasks which seeking to achieve organisations' goals by providing flexibility to identify task scheduling and needed methods related to employee situation(Abu Elanain, 2009; Hackman and Oldham, 1975). Furthermore, Griffin et al. (2012) referred it as the ability of employees to control their work environment by providing them the power to make the decisions related to their job procedures. Skill Variety indicated to a set of various skills that the job needed to perform work activities that distinguish between functions (Abu Elanain, 2009). Also, skill variety defined as a group of both knowledge and technical skills which job needed and the base that candidates are chosen according to them (Chopra, 2014). Task identity defined as extent employees' orientation to complete an entire piece of a job with tangible outcomes (Chopra, 2014;Sulistyo and Suhartini, 2019), while task significance determine the degree of influence that the job and its components of employees lifestyle directly or indirectly (Ababneh and Hackett, 2019). Feedback related to how the work providing clear indicators about employees' performance, and the quality of their outcomes (Hans and Gupta, 2018;Traymbak and Kumar, 2018).
The concept of job performance has considered as the basic engine of managerial orientations in generally, and human resource management orientation, especially (Habeeb, 2019). The administrative literature suggested a lot of perspectives describe the nature of job performance (Hassan et al., 2017), where Wagner and Hollenbeck (2015) explained the job performance concept through interactive between three factors. These factors are mental abilities that refer to personal capabilities to understand the job details and required skills to do work, motivation which indicates to desire to get the jobs done, and physical resources that refer to the needed equipment and tools to perform the tasks.
Besides, Khan et al (2010) referred to job performance as the quality of employees' outcomes, which are the result of employees' commitment to achieving organization's goals through implementing their tasks in optimal ways. Moreover, it is considered behavior practices that employees' applying in the work environment by interactive and communication between them and with their administrative (Bos-Nehles et al Koopmans et al., 2012). Task performance that referred to a set of activities' outcomes related to the main organization's both directly or indirectly functions (Zakaria et al., 2017), as well as the employees' behaviors to their doing of duties and responsibilities (Lin et al., 2015;Wagner and Hollenbeck, 2015). A contextual performance noticed as individual efforts that are not directly related to the core organizational functions, which are of great importance as they form the psychosocial context that is significant motivating factors for driving workers to perform their tasks efficiently (Zakaria et al., 2017), it also realized that contextual performance indicated to loyalty to the work that describes the motives towards self-discipline such as working sincerely and taking the initiative in the implementation of the work and adhere to the rules, policies and regulatory procedures(Bos-Nehles et al., 2013; Fu and Deshpande, 2014).
Performance Job design is one of the human resources management functions which is responsible for determining the requirements of each position in the organisation (Brannick et al., 2019). The objective of this activity is clarifying and explaining the details of a job for all levels of organisations' employees (Ma et al., 2017). Furthermore, it aims to identify indicators to determine the results of the implementation of work (Dessler, 2017). The job design is requiring the perfect knowledge of job components to identify the skills and behaviours related to performing each task in the job (Johari and Yahya, 2016), as well as the degree of employees' empowerment that enable them to make the decisions seek to achieve organisation's goals (Holman et al., 2009). Thus, the characteristics of the job are reflected in the employees' performance (Chu and Lai, 2011). This clarifies by determining the amount of work to be performed by each employee, the responsibilities associated with the execution of tasks, and the behaviours to be followed to achieve the objectives and comparing reached results with desired results (Said and Munap, 2010).Therefore, the major research hypothesis is formulated as the following: H1: There is a statistically significant impact of job characteristics on job performance. This major hypothesis divided into five sub-hypotheses: H1a: There is a statistically significant impact of job autonomy on job performance. H1b: There is a statistically significant impact of skill variety on job performance. H1c: There is a statistically significant impact of task identity on job performance. H1d: There is a statistically significant impact of skill significance on job performance. H1e: There is a statistically significant impact of feedback on job performance.
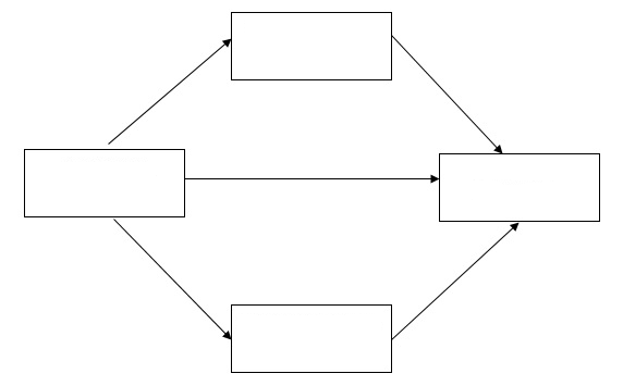
The research conceptual model is providing describe to hypothesized relationships between the independent variable which is (job characteristics) and their dimensions that are (job autonomy, skill variety, task identity, skill significance, and feedback) and the dependent variable (job performance). This relationship appears in figure (1).
The population of the research involves the employees of Greater Amman Municipality in Jordan. In order to obtain the information owned by members of the population, the best method to select the sample is random sampling According to (Sekaran and Bougie, 2016). The sample consisted of (400) employees were randomly selected. The retrieved questionnaires were (390), where the questionnaires which valid for statistical analysis were (375) that shape (94%) of distributed questionnaires. Table (1) shows the sample profile. b) Research Instrument Job Characteristics (JC) as a whole predictor variable was rated using five dimensions, which were job autonomy, skill variety, task identity, task significance, and feedback, while Job Performance (JP) as a whole response variable was scored using two dimensions task performance and contextual performance. The instrument was designed in accordance with the five-point Likert scale. Items used to gauge these variables are divulged in Table (2). The objective of using exploratory factor analysis (EFA) was to evaluate the factor structure so as joint items between all variables constitute a single factor (Moretti et al., 2019). Moreover, the major idea is to understand the patterns of factor loadings (Kim and Lee, 2019). The results of the EFA are stated in Table (3).These results are consistent with the paragraphs used in the questionnaire, where refer that job autonomy measured in four items (JA1-JA4), skill variety measured in four items (SV1-SV4), task identity measured in four items (TI1-TI4), task significance measured in four items (TS1-TS4), and feedback measured in four items (Fe1-Fe4). While job performance dimensions measured by eight items for task performance (TP1-TP8), and eight items for contextual performance (CP1-CP8). All factor loadings of those indicators met the required criteria, which suppose that the loadings should be greater than 0.5 (Moretti et al., 2019). Results that came into Table (3) were used to evaluate instrument reliability and validity. Cronbach's alpha coefficient (?) as an indicator of instrument internal consistency was used to verdict reliability that appears between (0.817-0.903), while average variance extracted (AVE) was applied as an index of convergent validity that came between (0.531-0.620). Cronbach's alpha coefficients were greater than (0.7), and the rate of the average variance inflation (AVE) were utmost than (0.5) which indicate that the instrument is reliable and valid according to (Al-Hawary and AlDafiri, 2017; Kim and Lee, 2019). Year 2020 ( ) (M=2.88, SD=0.83). Therefore, the total degree of job characteristics was moderate (M=3.17, SD=0.91). Moreover, the total degree of job performance was also moderate (M=3.09, SD=0.89), where the task performance was (M=3.07, SD=0.95), and contextual performance was (M=3.12, SD=0.83).
The confirmatory factor analysis (CFA) providing a clear view of how variables and their dimensions interactive among them, as well as it is indicating the degree of goodness the used research model based on the result of the exploratory factor analysis(Al-Hawary et al., 2017; Zenk et al., 2019). Figure (2) showing the result of confirmatory factor analysis. V.
Two objectives were using Pearson correlation matrix. First, to examine what the current data are empty of multicollinearity. According to (Al-Hawary and Alajmi, 2017; Wang et al., 2018), data have no importance problem when correlation values among independent variables are lesser than (0.90). Hence, the current research that is empty of a multicollinearity problem. Furthermore, the variance inflation factor (VIF) and tolerance (Tol.) as indicators used to investigate multicollinearity (Lindner et al., 2019). Correlation value, tolerance and VIF are shown in Table (5) in which tolerance (> 0.1) and VIF values (< 10) were found to be acceptable (Bebba et al., 2017). Accordingly, the final phase of the data analysis section involves an examination of the structural equation modelling (SEM) for hypothesis testing, where SEM was conducted using IBM SPSS and AMOS software. Authors adopt such an approach to test their theoretical models and hypotheses (Yadegaridehkordi et al., 2018). Figure (2) shows the research structural model. (1.86).The goodness of fit information supports the adequacy of the model; as they obtained statistics conform to the recommended values for a satisfactory fit of a model to data. The norm-chi-square (Cmin/df) is within the acceptable below of 3, the RMSEA < 0.08, and the CFI > 0. (Hair et al., 2019).
All the parameter loadings of the model were practically rational and statistically important, implying loading coefficients that range between (0.67-0.84) far greater than the recommended threshold of 0.5 (Saleh et al., 2019). Inspection of evaluation outputs further reveals that the hypothesised relationships among the constructs are all statistically significant. Specifically, the relationships among the main two constructs (job characteristics and job performance) where revealed in the model are the evidence of direct relationships among the constructs of the model. The analysis shows that: job characteristics direct effect on job performance (?= 0.48, p=0.000). All effect estimates are statistically significant and logically reasonable, where their values are of an acceptable standard for evidence of direct effects (Best and Wolf, 2015).
The main objective of this research was investigating the impact of job characteristics on job performance in the Greater Amman Municipality. The result that achieved was there is a significant impact of job characteristics on job performance, this result agrees with (Chu and Lai, 2011;Holman et al., 2009;Johari and Yahya, 2016;Said and Munap, 2010). This means that organisations which adopting job analysis to their functions by focusing on determining job characteristics can enhance their performance. This enhancing can appear through providing their employees with some degree of freedom to manage the tasks related to performing their works. As well as training employees to make decisions related to their different work situations that can help to increase their productivity and ability to provide more services to customers.
Furthermore, the emphasising on identify the groups of tasks required from the employees can help them to arrange their tasks priorities, where they start to implement the complex tasks then easier tasks and dependent on sharing knowledge to solve their problems which increase of speed to do more tasks through the cooperation environment.Hence, this cooperation environment enables the employees to allocate more skills and seeking to improve their abilities in order to attain the organization's goals by efficient and effective methods. Therefore, these done tasks reflected on the employees' behaviors by enhancing their feels to their importance and motivating them to be loyal to its organization. Besides, the feedback providing to the organization employees can lead to improving the employees' ability by focusing on negative gaps and trying to fill these gaps through shared work between employees and administrative in order to provide services in higher quality to achieve customer satisfaction.
According to the results of this research, it is providing some recommendations to managers and decision-makers in the Greater Amman Municipality. Firstly, focusing on feedback results and takes them in their consideration in building human resource strategies to enhance their employees' capabilities. Secondly, emphasising on employees' empowerment by sharing them in job design to achieve the best organisational results. Finally, accurate determining to the job specification and implementing procedures which help the employees to know results per procedure and make their privet plan to attain it in practical ways.
Even though this research providing proffers contributions about identifying job characteristics as significant determinants of job performance, yet it has many limitations. Firstly, the research has applied in the Greater Amman Municipality, which is a part of the government services sector. Future studies could also be using the same variables but in other industries such as privet service sector or industrial sector that increase of ability to generalise the results. Secondly, the research sample included employees in the Greater Amman Municipality who have the same culture and work in the same environment. Therefore, future studies could be as comparative studies between employees in different cultures or workers in multinational environments. Finally, this research conducted to explore the relationship between job characteristics and job performance. So the future studies could be linking between job characteristics and other variables such as workforce diversity, human resource agility, and citizenship behaviour.


| Variable | Category | Frequency | % |
| Gender | Male Female | 255 120 | 68 32 |
| less than 25 | 127 | 34 | |
| Age group | 25-less than 35 35-less than 45 | 168 58 | 45 15 |
| 45 and more | 22 | 6 | |
| Less than Bachelor | 42 | 11 | |
| Educational level | Bachelor | 305 | 81 |
| Higher study | 28 | 8 |
| Job Characteristics | H1 | |||
| Job Autonomy | H1a | |||
| Skill Variety | H1b | Job Performance | ||
| Task Identity | H1c | -Task Performance | ||
| Task Significance Feedback | H1d H1e | -Contextual Performance | Year 2020 | |
| Research Modal | ||||
| ) | ||||
| A | ||||
| ( | ||||
| Variables | Dimensions | No. Items | ||
| Job Autonomy | 4 | |||
| Skill Variety | 4 | |||
| Job Characteristics | Task Identity | 4 | ||
| Task Significance | 4 | |||
| Feedback | 4 | |||
| Task Performance | 8 | |||
| Job Performance | Contextual Performance | 8 | ||
| Volume XX Issue I Version I | Dimensions Job Autonomy Skill Variety Task Identity | Items JA1 JA2 JA3 JA4 SV1 SV2 SV3 SV4 TI1 TI2 TI3 | Loading 0.782 0.822 0.731 0.768 0.698 0.725 0.768 0.776 0.826 0.748 0.710 | Mean 3.57 3.32 2.94 | SDs 0.89 0.91 0.96 | AVE 0.603 0.551 0.582 | CR 0.858 0.830 0.847 | ? 0.843 0.828 0.841 | |
| TI4 | 0.762 | ||||||||
| TS1 | 0.841 | ||||||||
| Global Journal of Management and Business Research | Task Significance Feedback Task Performance Contextual Performance | TS2 TS3 TS4 Fe1 Fe2 Fe3 Fe4 TP1 TP2 TP3 TP4 TP5 TP6 TP7 TP8 CP1 CP2 CP3 CP4 CP5 | 0.828 0.780 0.693 0.692 0.691 0.788 0.749 0.841 0.732 0.699 0.682 0.763 0.779 0.784 0.697 0.688 0.675 0.801 0.738 0.762 | 3.16 2.88 3.07 3.12 | 0.87 0.83 0.95 0.83 | 0.620 0.535 0.561 0.531 | 0.866 0.820 0.910 0.90 | 0.857 0.817 0.903 0.872 | |
| CP6 | 0.775 | ||||||||
| CP7 | 0.706 | ||||||||
| CP8 | 0.676 | ||||||||
| Besides, the consideration in mean and | where job autonomy (M=3.57, SD=0.89), skill variety | ||||||||
| standard deviations, the results presented in Table (3) | (M=3.32, SD=0.91), task identity (M=2.94, SD=0.96), | ||||||||
| refer that a moderate degree of job characteristics, | task significance (M=3.16, SD=0.87), and feedback | ||||||||
| Index | Value Criteria * | Result | |
| Chi-Square Ratio (CMIN/DF) | 1.98 | < 3 | Accepted |
| Goodness of Fit Index (GFI) | 0.93 | >0.90 | Accepted |
| Comparative Fit Index (CFI) | 0.96 | >0.90 | Accepted |
| Root mean square error of approximation (RMSEA) | 0.02 | <0.08 | Accepted |
| *(Al-Hawary and Nusair, 2017; Al-Lozi et al., 2018; Stacciarini and Pace, 2017; Walliman, 2018) | |||
| JA | SV | TI | TS | Fe | JP | VIF | Tol. | |
| JA | - | 2.68 | 0.312 | |||||
| SV | 0.52 * | - | 3.40 | 0.244 | ||||
| TI | 0.61 * | 0.38 ** | - | 2.27 | 0.325 | |||
| TS | 0.44 ** | 0.41 ** | 0.46 * | - | 3.78 | 0.353 | ||
| Fe | 0.49 * | 0.56 * | 0.59 * | 0.47 ** | - | 4.25 | 0.256 | |
| JP | 0.57 ** | 0.42 * | 0.62 * | 0.53 * | 0.48 * | - | 3.86 | 0.275 |
The impacts of organizational commitment on employee job performance. European Journal of Social Sciences 2010. 15 p. .
Employee Perceptions of Line Management Performance: Applying the AMO Theory to Explain the Effectiveness of Line Managers' HRM Implementation: Employee Perceptions of Line Management Performance. Human Resource Management 2013. 52 (6) p. .
The Role of Work Engagement in Moderating the Impact of Job Characteristics, Perceived Organizational Support, and Self-Efficacy on Job Satisfaction. Integrated Journal of Business and Economics 2019. 3 (1) p. 15.
Role of Personal Advanced to Nurse Performance Improvement: Task Performance and Contextual Performance. International Journal of Advanced Research 2017. 5 (5) p. .
Students' Perceptions of Their Teachers' Performance in Teaching Engineering Drawing in Nigerian Tertiary Institutions. Path of Science 2017. 3 (10) p. .
The mediating role of job characteristics in job redesign interventions: A serendipitous quasi-experiment. Organizational Behavior and Management, J M Ivancevich, R Konopaske (ed.) (New York
Main difficulties during RFID implementation: an exploratory factor analysis approach. Technology Analysis & Strategic Management 2019. 31 (8) p. .
Predicting determinants of hotel success and development using Structural Equation Modelling (SEM)-ANFIS method. Tourism Management 2018. 66 p. .
Correlation Structure and Evolution of World Stock Markets: Evidence from Pearson and Partial Correlation-Based Networks. Computational Economics 2018. 51 (3) p. .
Job characteristics, work attitudes and behaviors in a non-western context: Distributive justice as a mediator. Journal Best, H. and Wolf, C. (ed.) 2009. 2015. 11. (the SAGE Handbook of Regression Analysis and Causal Inference, SAGE Reference)
When to use and how to report the results of PLS-SEM. European Business Review 2019. 31 (1) p. .
Job characteristics, work involvement, and job performance of public servants. European Journal of Training and Development 2016. 40 (7) p. .
The direct and indirect impacts of job characteristics on faculty organizational citizenship behavior in the United Arab Emirates (UAE). Higher Education 2019. 77 (1) p. .
A Research on the Influence of Leadership Style and Job Characteristics on Job Performance among Accountants of County and City Government in Taiwan. Public Personnel Management 2011. 40 (2) p. .
Validation of the Grammaticality Judgment Test of Korean Passive Expressions through Exploratory Factor Analysis. The Korean Language in America, 2019. 22 p. 122.
Development of an individual work performance questionnaire. International Journal of Productivity and Performance Management 2012. 62 (1) p. .
Research of Statistic Distributions of Nonparametric Goodness-of-Fit Tests by Large Samples. XIV International Scientific-Technical Conference on Actual Problems of Electronics Instrument Engineering (APEIE), presented at the 2018 XIV International Scientific-Technical Conference on Actual Problems of Electronics Instrument Engineering (APEIE), (Novosibirsk
Doing 'People Work' in the Prison Setting: An Examination of the Job Characteristics Model and Correctional Staff Burnout. Criminal Justice and Behavior 2012. 39 (9) p. .
Job characteristics and job satisfaction: A relationship study on supervisors performance. 2010 IEEE International Conference on Management of Innovation & Technology, presented at the 2010 IEEE International Conference on Management of Innovation & Technology, (Singapore, Singapore
Development of the Job Diagnostic Survey. Journal of Applied Psychology 1975. 60 (2) p. .
Relation between Organisational Citizenship Behavior, Workplace Spirituality and Job Performance in BFSI sector in India. Problems and Perspectives in Management 2019. 17 (1) p. .
Job characteristics affect shared leadership: The moderating effect of psychological safety and perceived self-efficacy. Leadership & Organization Development Journal 2018. 39 (6) p. .
Convergent validity of an activity-space survey for use in health research. Health & Place 2019. 56 p. .
Impact of Job Characteristics and Role Stress on Job Satisfaction in Relation to Age of the Employees: An Assessment. the IUP Journal of Organizational Behavior 2018. 17 (2) p. .
Confirmatory factor analysis of the Appraisal of Self-Care Agency Scale -Revised. 10.1590/1518-8345.1378.2856. https://doi.org/10.1590/1518-8345.1378.2856 Revista Latino-Americana de Enfermagem 2017. 25.
The impact of job characteristics and personality on organizational commitment: Differences between managers and non-mangers. Indian Journal of Health and Wellbeing 2014. 5 (2) p. .
Designing volunteers' tasks to maximize motivation, satisfaction and performance: The impact of job characteristics on volunteer engagement. Motivation and Emotion 2008. 32 (1) p. .
The Impact of Caring Climate, Job Satisfaction, and Organizational Commitment on Job Performance of Employees in a China's Insurance Company. Journal of Business Ethics 2014. 124 (2) p. .
Workplace Violence and Job Performance among Community Healthcare Workers in China: The Mediator Role of Quality of Life. International Journal of Environmental Research and Public Health 2015. 12 (11) p. .
Factors Behind the Changes in Small Towns along the Selangor Northern Corridor Resulting from Spillover of The Klang-Langat Valley Metropolitan Region: A Confirmatory Factor Analysis Approach (CFA). International Journal of Academic Research in Business and Social Sciences 2019. 9 (2) p. .
Why do high-performance human resource practices matter for team creativity? The mediating role of collective efficacy and knowledge sharing. Asia Pacific Journal of Management 2017. 34 (3) p. .