A Review of Business Process Management using four SAP Implementations at Smithfield Foods Company
Abstract-The business process of a company signifies the fundamental wealth and operation. A business process contains a straight influence on the products and services alluring the market. The business process describes the way of utilizing the resources to complete customer arbitrary products and services. The series of operations, events, activities, and decisions is categorized as a business process. Business Process Management (BPM) is the way of recognizing the manner of performing the work to gain outcomes and to acquire the benefits from enhanced opportunities in a company. BPM is not only to perform better operations in separate activities. Specifically, it is about managing the plenary series of operations, events, activities, and decisions that eventually annex value to the company and its customers. BPM is highly appreciated by the business managers due to its special abilities, for instance, enhancement of company performance, improvements of service and product quality, reduce the cost of manufacturing, and reduce consuming time for manufacturing, etc. Industrial engineers are interested in this BPM to deliver services other than the physical products considering the proper manufacturing optimization techniques. Information Technology specialists escalate the value of BPM and business process automation technology for the reason of proper implementation and monitoring of systems and company vision while continuing a way netter communication with stakeholders. This case exhibits the business and operational transformation process of the global pork processing Smithfield Foods company. Mansour Zadeh, who was a company CIO, originated a over write the outdated management system using a Sales and Distribution (SAP SD) module begin from one substantive operational section of the company during 2005. This case completed after the entire process of business switched the operation to a companywide SAP HANA (High-Performance Analytic Appliance) system during 2017. This paper discusses about the old business process and its issues mentioning the products and services. Further, the implementation of a new business process and comparison between new and old business processes while mentioning the benefits of the new process. As the final content the conclusion about the new business process management process and the finalized view about the company.
he Smithfield Foods was initiated by Joe Luter as Smithfield Packing Company in 1936.The company was built in a little village called Smithfield and the main office is still located there. The business was functioned as family business till 1969, and Joe Luter III, sold the company to the Washington, DC-based Liberty Equities Corp. Laterly, Luter was dismissed from Liberty Equities and the present meatpacking sectional company is conducting as the Smithfield Foods. Mr. Luter was joined again as the CEO of the company as a result of the distribution of the business process to embrace optional functions and arise of financial complications in the middle of 1970.With the arrival of a new CEO, the prospect to repurchase the company section as its initial selling price was recognized by him. With the re-obtain of the company, Luter was able to minimize the debt of Smithfield by selling non-pork operations (restaurants and fishing business) while starting to expand its major operations through obtaining the ownership of a chain of regional wise companies. Gwaltney Foods was the first company acquired by Luter which considered as the main competitor during 1981 and it was the main acquisition during the next 25 years plus Patrick Cudahy Inc., John Morrell & Co, Eckrich, Farmland Foods, and some more livestock and food processing companies. During 1969, Smithfield able to conduct US$20 million sales while during 1995, the company distributed its products worldwide and earned more than US$1.5 billion annual gross income (Shaltayev & Hasbrouck, 2019). With acquiring ownership of Carroll's Food company in 1999 as well as the ownership of and Murphy Family Farms during 2000, Smithfield became the top of the world's best pork manufacturer.
During 2003, Smithfield company managed 27% portion of US sales in the pork processing industry (Mergent Online, 2020). Numerous numbers of piggy farms where the pigs were bred or propagate and meatpacking sectors where the pork was distributed and processed were owned by Smithfield. The trucking company which functioned the order delivery to customers was owned by Smithfield and sold it due to transportation not considered as major company competency. At present, ordinary carries and leased tractors are contracting to circulate meat products to Smithfield customers and shift livestock and raw materials among the operating sections of the company. During September 2013, the company was able to buy the China based Shuanghui International Holdings Limited (current WH Group Limited) spending US$4.7 billion (Shaltayev & Hasbrouck, 2019). This gain didn't bring expected changes to Smithfield's information systems. but it could mention as an opportunity to expand the products into the Asian market The Chinabased Shuanghui International Holding Limited was able to gain the winning opportunity as the biggest buyer of pork foodstuffs and during 2012, their claim was about 52 million metric tons. For the countries, for instance, China, Mexico, South Korea, etc were enhanced their yearly ingesting of meat like pork, chicken about 2.67% from 1990 to 2008 (H. Ritchie and M. Roser, 2020). The Shine way group which is a pork business of WH group in china functions more than 30Celsius high and lowtemperature processing sections in different areas. These all the functions conducted by the company's own custom legacy Enterprise Resource Planning (ERP) system. Smithfield food company could recognize as a continuous process company when considering a repetitive operation, a large quantity of products, longer series of operations, a high cost of operation, etc.
Smithfield Foods company structure and distribution Smithfield Foods' business structure and legal entity structure could classify into four categories as its business process in 2016, 1. New or fresh Pork 2. Packaged Meats 3. Hog Production 4. International
The main consideration of the case study is about fresh or new pork and packaged meats sectors, that denote more than 70% of Smithfield's earnings. (Fig. 1) During the end of January in 2016, the earnings of Smithfield Foods was over US$14.4 billion. The whole number of employees is 52000, and they are from countries like Mexico, Poland, US, Uk etc (Shaltayev & Hasbrouck, 2019). The Smithfield products were distributed to more than 40 countries. Although the pork product sector isn't the company's biggest division, Smithfield was able to become the largest Hog producer from the meat companies in US with the earnings about 2.8 from billion pounds of generated products and 14.7 million from pigs adopted annually (Fig. 2).
Smithfield's rapid dilation of business by the gains, that was begun from early 1980, developed the series of supply and subsequently the products. The sales of the company, enhanced from US$864 million in 1986 to US$9.267 billion in 2004 (Shaltayev & Hasbrouck, 2019). When the Smithfield acquired varied and more market share, the informational and operational problems were raised. Companies found various and problems that cannot be compared to each company that combined with system planning and information gatherings. By 2004, the main three companies were considered as core three sections of meat production in Smithfield and they can be mentioned as Smithfield Packing, Farmland Foods, and John Morrell Food Group. Separately section consisted of individual information systems and process management to operate the functions.
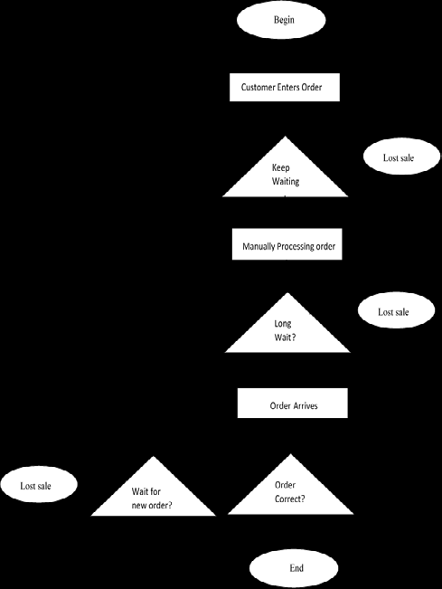
Order-to-cash (OTC) system was used prior to the SAP implementation during 2005 (Shaltayev & Hasbrouck, 2019). The system didn't consist of graphical user interfaces and developed using DIBOL programming language during 1970s and 1980s. The dBase database was used to accumulate information on completed inventory, WIP, and production, while the Excel work sheets used to mention the manufacturing costs. The "wall-to-wall" SAP R/3 4.7 was installed in late 2003, which was used to pork production and processing by the Farmland Foods company section. a) Fixing the OTC system at Smithfield Packing OTC System was established during 1970s and 1980s. The management team of Smithfield comprehended OTC system was not enough to support the operation in 2004. The reason was there were remained few programmers who understood the DIBOL language that used for system development and as well as system architecture was not familiar to them. Mansour Zadeh, who was the CIO at that moment, recognized the failure of the company's in-house OTC for new technological and communicational requirements from customers, suppliers, buyers and third parties. The system that developed before 1990 was not capable to relate with outside system interfaces, like Electronic Data Interchange (EDI). Due to the absence of informational abilities, operational tumors were raised even the Smithfield was able to gain operational and economic benefits through their strategic acquirements. The packed meats section noticed the hardness to exchange data among customers and employers as well as stakeholders. The changes or updates of the order management system were so much time consumed by the programmers to design, implement, test and apply for the production. The old legacy systems distinct only for standard Universal Product Code (UPC) information. The company was highly required to replace the OTC process with the new flexible system capable of tracking raw materials, WIP, and diverse production IDs.
IV.
Mansour Zadeh decided to commence a lead implementation of ERP module in 2004 at Smithfield packing section. Cohesive partners were joined to assess some ERP packages and commence the implementation of OTC process using ERP module. Several employee workshops were conducted to provide understanding about execution, activities, and business functions were operate through the ERP module in OTC process. The interconnected partners have conducted the OTC system giving results occasionally with the use of workshops (Shaltayev & Hasbrouck, 2019).
Even though it was a better system there were some conflicts raised due to its higher maintenance cost. It could mention that ERP system implementation was a hazardous technology investment. Some companies implemented this system to fulfill customer needs and attraction without considering the financial profits. The OTC system capable to gain breakdowns even if there were 18% of ERP implementations used by the use consultants to contribute an entire software evaluation, and due to the diverse functional and operational facilities in Smithfield (Shaltayev & Hasbrouck, 2019). Considering these factors, during the middle of commencing the ERP system, Mr. Zadeh and a set of employees arrived at Farmland Foods company at Kansas City, Missouri, intending to gather information about the way of SAP use for production functions. With this arrival, the team was able to recognize the Farmland operating SAP R/3 system without bugs and it will work for Smithfield too. The team was there for seven days at Farmland, observing the system, the way of accepting and recording orders, shipment processing, invoice procedures and tracking payments, etc. Finally, the team selected the SAP system for the order management process of the Smithfield packing section.
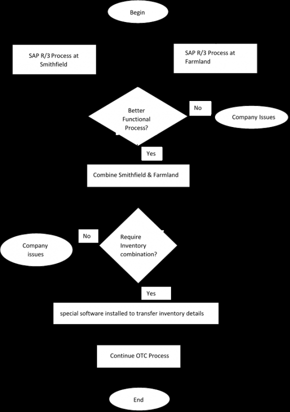
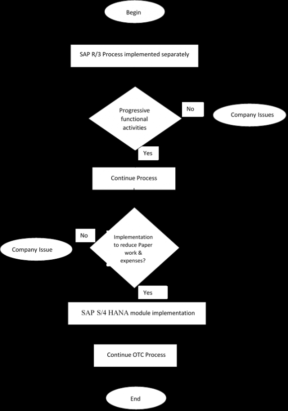
After the arrival to the head office, the team a new SAP SD module, "Big Bang" approach was implemented replacing the old management system. The implementation was done in 2004 and the working team switched it in 2005, Labor Day. The implementation considered as succeeded due to ontime coverage and budget sufficiency. Smithfield was able to put by hundreds of dollars with this new implementation. SAP SD module made a way better system to connect Smithfield information with their customers quickly and comfortably. Smithfield was able to keep better OTC process by effective and quick communication, customer relationships through the SAP SD module which begin from customer orders and sales inquiries to shipping and billing the products. With this implementation, a large section of OTC process was operated. During this period Smithfield Packing was functioning 15 meatpacking plants and the new implementation was accomplished according to a specific and periodical schedule (two plants at a time, every other month (Shaltayev & Hasbrouck, 2019). All the Smithfield plants were implemented the SAPR/3systemwithin a year and the system was executed using enterprise-wide interconnected information systems entangled with a centralized database. This new implementation enabled to accomplish centralized production scheduling within the all plants, timely update of complete inventory and efficient customer relationship. Smithfield company was got the opportunity to easy generation of financial and managerial reports through this implementation. The better financial and purchase operation of the company and the inventory transparency was a benefit of this module. (Shaltayev & Hasbrouck, 2019). Smithfield Packing Company and Farmland Foods were got together in 2014 as Smithfield Farmland. With this merge, the new subdivisions, for instance, fresh pork functions, package meat, etc were raised and SAP R/3 system was extended to record completed inventory of Smithfield Packing Company while managing financial and managerial works, production functions and purchasing functions. Further, SAP R/3 module of Farmland managed financial and managerial works, production functions and purchasing functions of prior Farmland sub-companies. A new issue arrived with this: Farmland and Smithfield maintain the inventory separately and the system should be needed to combine. A special software installed to transfer inventory details and timely updates of inventory from Smithfield Packing SAP to Farmland SAP system. An audit sheet was provided after each inventory update to verify the sales. the fourth SAP implementation "One Smithfield" strategic implementation raised during 2005 to interconnect Smithfield companies (Brands, operating companies, pork companies, etc) together (Shaltayev & Hasbrouck, 2019). Smithfield company intended to enhance the performance by increasing the efficiencies of transportation, logistics, product manufacturing, and market share. Multiple orders should maintain to deliver processes due to the two implementations that separated in Smithfield and Farmland. The transportation expenses were high with logistics. The Smithfield head company wanted to reduce their expenses, reduce paperwork and logistics. A clear transparency of the inventory system across entire business units and the customer facility to buy the products from the nearest plant while reducing the transportation cost were some main intentions expect from this implementation (Shaltayev & Hasbrouck, 2019). The Smithfield team decided to implement a new SAP S/4 HANA platform. SAP S/4 HANA, primarily released in February 2015 and it was the largest update of SAP ERP. SAP S/4 HANA system consisted of random-access memory (RAM). This special feature allowed the HANA system to accomplish timely data analytics and data reporting. The entire operation of the company by a single system was the major benefit of this system and numerous facilities for process management as one another benefit. Present, the Smithfield company finalized the implementation and the distribution process is in the middle. The continuous acquisition of sub-companies related to fog industry and company business growth were some other gains from this system. Smithfield was able to win the "One Smithfield" structure and effective and efficient information system while connected plants and brands without using ERP system. The cost that will spend to customization and configuration was a major challenge to Smithfield. 2. The company-wide ERP system was highly time and resource consumed to process the functions. 3. Until the last implementation, the Smithfield used several implementations which were complicated for the employees as well as for the management process. 4. The developed computer technology and languages strictly influenced for Smithfield for database management as well as when shifting for new implementations. 5. Lack of system-based knowledge to control the system by employees is one another challenge.
e) System customization and third-party software integration SAP third party packages were developed to allow the data exchange among SAP and packages through programmatic interfaces. The ability to back communication and data exchange between the external package and SAP system was a feature of programmatic interfaces. These interfaces are permitting by implementing and configuring middleware. The production data must enter to the system when it completed. This process needs a production execution system to obtain material data to choose the right product ID from SAP system. When the product ID was chosen, the product mentioned quantity, batch Id and related information required to arrive for the production execution system, and these data must deliver to SAP and notations should store in the database (Shaltayev & Hasbrouck, 2019). The SAP system will create product bill and deliver them to the production execution system for printing. Interconnected third party software with SAP allows to similar data exchanges. Even though the packed products contain a little difference, all the products are selling by the same price to customers. This generates bugs between sales, logistics, billing/accounts, and productions. This issue was influenced not only for Smithfield but also for companies of livestock, meat, dairy, fruits etc. The products were required to sell by the count and invoiced according to the weight of unites. SAP and EPR systems were not able to sell the products according to the unit weight and did not consist of the managing procedure. Catch Weight Management (CWM) system became the solution for these bugs. CWM system capable to do shipments according to product count and product weight. IT department restructured the decentralized model to a centralized model with the intention of helping commercial transformation. The Smithfield company requires one infrastructure version that supports the master data supporting system after SAP/S4 HANA system. The system wanted to have the capability of handling human resource functions, Finance activities, the safety of the company business, procurement, process functions, International business etc. The new system was a low-cost process that supports to complete company requirements. The objectives of the implementation of IOM were timely reporting about the business process and progress, help business leaders to plan, categorize and run the process, proper management of internal and external resources, on-time report about current business status, analyze the work operations and administrate the annual development etc.
V.
According to the above comparison, the best model or system is the IOM and it consists of the best technologies, low processing time, productive and effective manufacturing and law cost with netter processing capability.
The distribution of company-wide information system was hard to control. A survey depicts the above chart and it mentioned the average implementation expenditure is US $4.5 million with 93% of reported installations (ERP REPORT, 2015). According to this an entire functioned system allows to 1. Inventory management, process activity control, financial activities, and logistics affect for company growth. 2. Enhanced decision making allows maintaining the business process. 3. Timely business reporting is essential for successive company.
VI.
This case depicts the way Smithfield foods company implemented several installations productively and effectively. The company had the capability and strength to move from outdated systems and maintain the legacy system even though the implementations were high costed. With the use of raising technologies from time to time, the company implemented the latest technological installations for better customer satisfaction and maintain proper management. As the conclusion of this case study, the Smithfield food company can be introduced as a well-practiced process with different installations and a well-experienced company. Implementations support the company to earn strategically and each implementation was based on a variety of issues. These implementations were becoming better opportunities for the company to experience the issues and overcome through the by themselves by a proper procedure. These experiences became their strength to the progressive development of the company and today it is among the top pork companies in the USA.











From orderto-cash to wall-to-wall: Four SAP implementations at Smithfield Foods. 10.1177/2043886918819302. https://doi.org/10.1177/2043886918819302 Journal of Information Technology Teaching Cases 2019. 2019. Shaltayev & Hasbrouck. 9 (1) p. .
Meat and Dairy Production. https://ourworldindata.org/meat-production Our World in Data 2020.
About Mergent Online. https://www.mergentonline.com/noticescm.php?pagetype=about Mergentonline.com 2020. 2020.